·Ç·²¹ú¼Ê
0791-83983112/0791-83955307
Ê×Ò³
×ß½ü·Ç·²¹ú¼Ê
·Ç·²¹ú¼Ê¼ò½é
×éÖ¯»ú¹¹
²¿·ÖÖ°ÄÜ
Éú³¤Àú³Ì
×ÊѶÖÐÐÄ
Ïòµ¼¾ì×¢
¼¯ÍŶ¯Ì¬
ϲ㶯̬
Çå¾²Éú²ú
ÊÓÆµÖÐÐÄ
ÓªÒµÁìÓò
Σº¦ÆÀ¹À
¶¼»á½¨Éè
·¿²ú¿ª·¢
Ͷ×ÊÈÚ×Ê
×ʲúÖÎÀí
µ³ÍލÉè
µ³½¨
ÍŽ¨
¹¤»á
Ô˶¯×¨Ìâ
¼Í¼ì¼à²ì
Á®Õþ½¨Éè
ÆÕ·¨×¨À¸
Ðŷþٱ¨
Õбê²É¹º
Õбêͨ¸æ
Öб깫ʾ
×ʲúÕÐ×â
ÆóÒµÎÄ»¯
ÎÄ»¯¸ÙÒª
ÆóÒµÐû´«Æ¬
¾«ÉñÎÄÃ÷½¨Éè
·Ç·²¹ú¼Ê¡¤ÔÆÑ§ÌÃ
ÁªÏµ·Ç·²¹ú¼Ê
ÁªÏµ·½·¨
È˲ÅÕÐÆ¸
Ê×Ò³
×ß½ü·Ç·²¹ú¼Ê
·Ç·²¹ú¼Ê¼ò½é
×éÖ¯»ú¹¹
²¿·ÖÖ°ÄÜ
Éú³¤Àú³Ì
×ÊѶÖÐÐÄ
Ïòµ¼¾ì×¢
¼¯ÍŶ¯Ì¬
ϲ㶯̬
Çå¾²Éú²ú
ÊÓÆµÖÐÐÄ
ÓªÒµÁìÓò
Σº¦ÆÀ¹À
¶¼»á½¨Éè
·¿²ú¿ª·¢
Ͷ×ÊÈÚ×Ê
×ʲúÖÎÀí
µ³ÍލÉè
µ³½¨
ÍŽ¨
¹¤»á
Ô˶¯×¨Ìâ
¼Í¼ì¼à²ì
Á®Õþ½¨Éè
ÆÕ·¨×¨À¸
Ðŷþٱ¨
Õбê²É¹º
Õбêͨ¸æ
Öб깫ʾ
×ʲúÕÐ×â
ÆóÒµÎÄ»¯
ÎÄ»¯¸ÙÒª
ÆóÒµÐû´«Æ¬
¾«ÉñÎÄÃ÷½¨Éè
·Ç·²¹ú¼Ê¡¤ÔÆÑ§ÌÃ
ÁªÏµ·Ç·²¹ú¼Ê
ÁªÏµ·½·¨
È˲ÅÕÐÆ¸
ÏÂÊô¹«Ë¾
Õбê²É¹º
-
Bidding
Õбêͨ¸æ
Öб깫ʾ
×ʲúÕÐ×â
Ê×Ò³
>
Õбê²É¹º
>
Õбêͨ¸æ
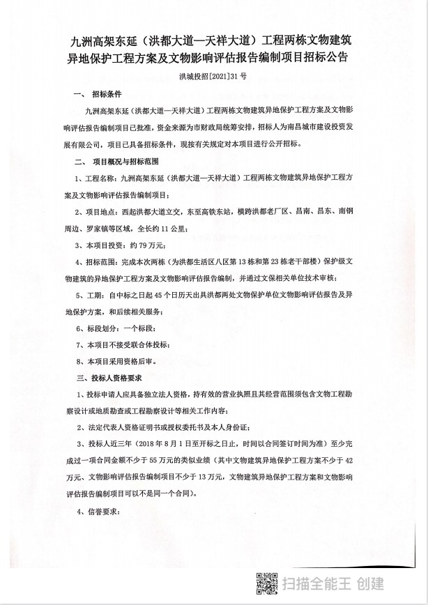
¾ÅÖ޸߼ܶ«ÑÓ£¨ºé¶¼´óµÀ¡ªÌìÏé´óµÀ£©¹¤³ÌÁ½¶°ÎÄÎïÐÞ½¨ÒìµØ±£»£»£»£»£»£»£»¤¹¤³Ì¼Æ»®¼°ÎÄÎïÓ°ÏìÆÀ¹À±¨¸æÌåÀýÏîÄ¿Õбêͨ¸æ
ÈÕÆÚ£º2021-09-03
ÉÏһƪ£º
Äϲý³ÇͶÇÅËíÔËÓªÖÎÀíÓÐÏÞ¹«Ë¾¶¼»áÇÅÁºËíµÀ¼ì²âЧÀͲɹºÏîÄ¿Õбêͨ¸æ
ÏÂһƪ£º
[¹«Ê¾]¹ØÓÚµ¤Ï¼Â·£¨Ñؽ±±´óµÀ¡ªÇàɽºþ±±´óµÀ£©õè¾¶¼°×ۺϹÜÀȹ¤³Ì×®»ù¼ì²â¡¢¸´ºÏµØ»ù¼ì²â¼°µÚÈý·½ÊÔÑé¼ì²âÏîÄ¿ÖбêºòÑ¡È˹«Ê¾
·µ»ØÁбíÒ³
ÎÄÕÂ̸ÂÛ
ÐÄÇé
¹² 0 Ìõ̸ÂÛ£¬£¬£¬£¬£¬
Éó²éËùÓÐ
ÕâÆªÎÄÕ»¹Ã»ÓÐÊÕµ½Ì¸ÂÛ£¬£¬£¬£¬£¬¸ÏæÀ´ÇÀɳ·¢°É~
OAϵͳ
¹Ù·½Î¢ÐÅ
ÔÚÏßÁôÑÔ
·µ»Ø¶¥²¿
¡¾ÍøÕ¾µØÍ¼¡¿
¡¾sitemap¡¿